Panoramica dei tipi di segmenti definiti
CODESYS SoftMotion fornisce vari tipi di segmenti per le camme.
A seconda del formato di compilazione, sono supportati solo alcuni tipi di segmento:
XYVA: solo Line e Poly5.
Segmenti: sono supportati tutti i tipi di segmenti.
Tipo di segmento | Parametri | Curva |
|---|---|---|
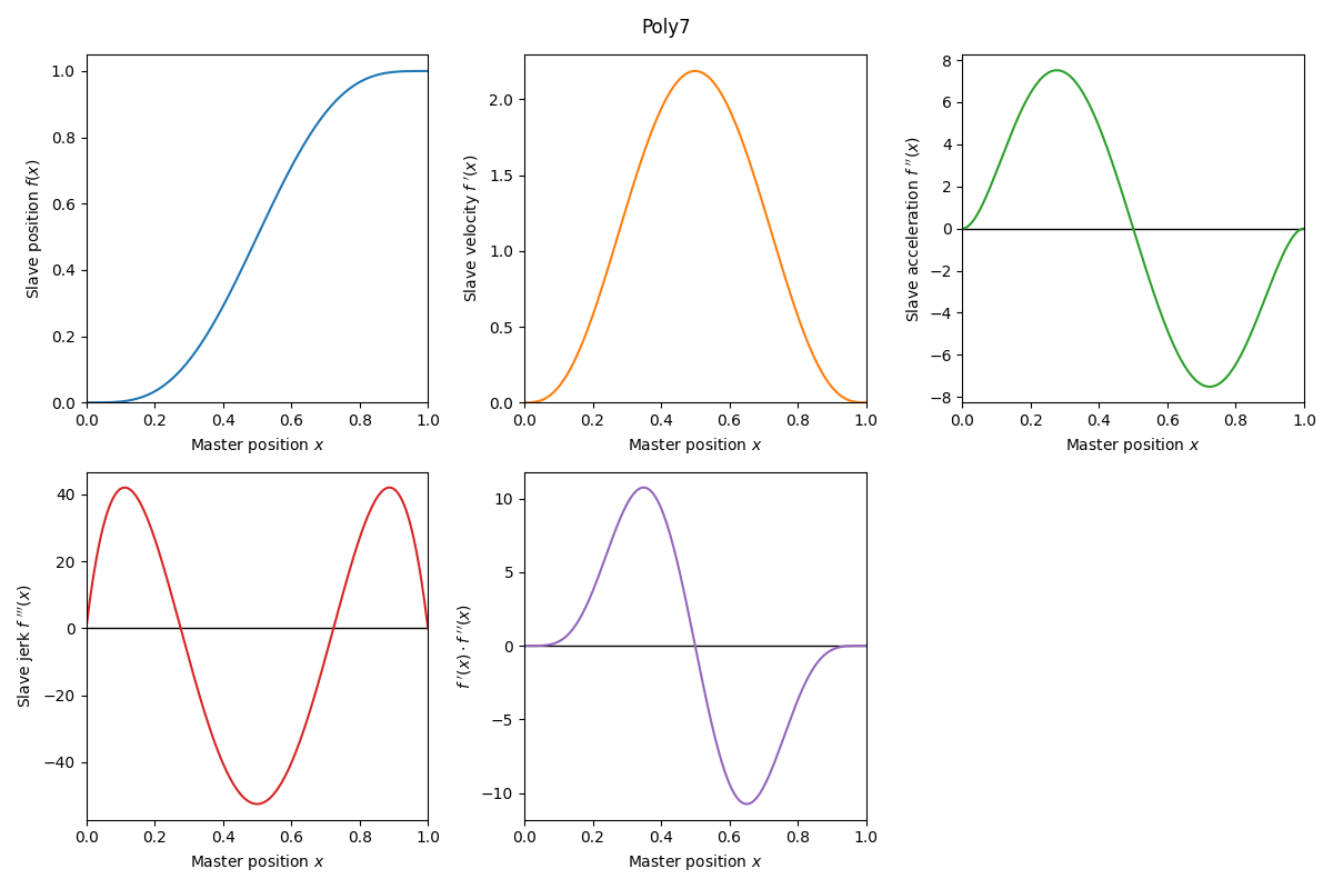
Poly7 | . Condizioni al contorno
| ![]() |
Poly5 | . Condizioni al contorno
| ![]() |
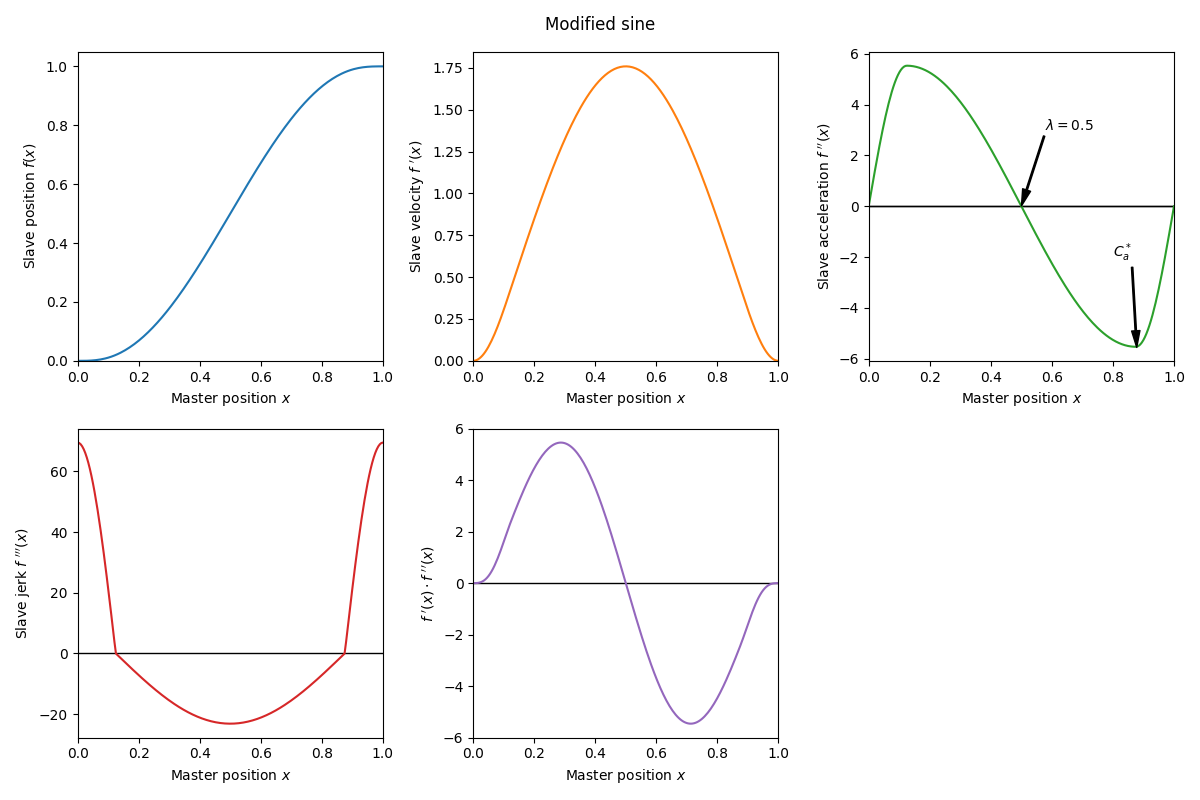
ModifiedSine | . Condizioni al contorno
. Parametri del segmento
| ![]() |
Line | . Condizioni al contorno
| ![]() |
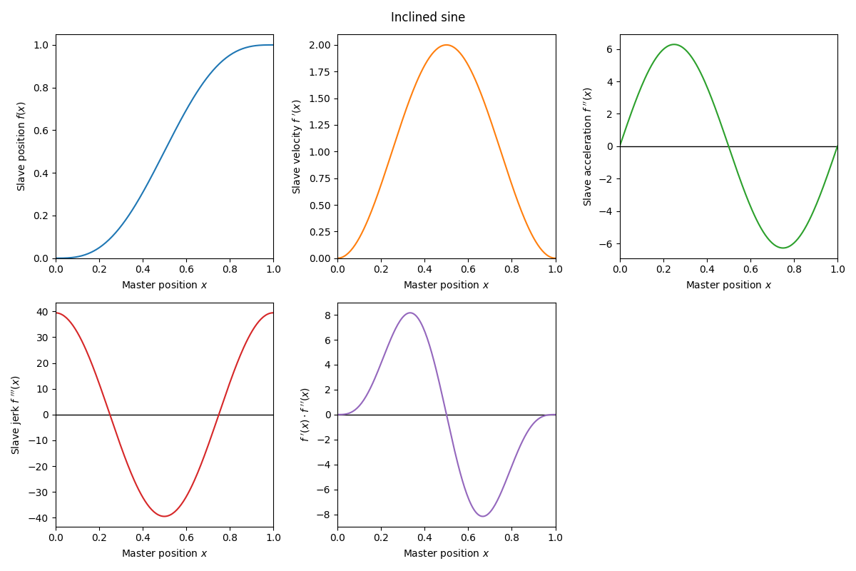
InclinedSine | . Condizioni al contorno
| ![]() |
La selezione del tipo di segmento dipende dall'applicazione, poiché ogni tipo ha proprietà dinamiche speciali. Esistono vari tipi di segmenti applicabili a seconda dell'attività di movimento (ad esempio, permanenza, velocità costante
La tabella seguente fornisce una panoramica:
Abitare (v=0, a=0) | Velocità costante (v≠0, a=0) | Inversione (v=0, a≠0) | Movimento (v≠0, a≠0) | |
|---|---|---|---|---|
Abitare (v=0, a=0) |
|
|
|
|
Velocità costante (v≠0, a=0) |
|
|
|
|
Inversione (v=0, a≠0) |
|
|
|
|
Movimento (v≠0, a≠0) |
|
|
|
|




