V2.3-Projekt öffnen
Tipp
Ein CoDeSys V2.3-Projekt kann nur mit einer 32-Bit-Version von CODESYS V3- konvertiert werden. Dazu muss in CODESYS V3 das Package CODESYS V2.3 Converter installiert sein. Das Package ist im CODESYS Store International erhältlich.
Sollten Sie mit einer 64-Bit-Version von CODESYSV3 arbeiten, müssen sie für die Konvertierung zusätzlich die 32-Bit-Version installieren. Nach der Konvertierung können Sie das Projekt in CODESYS 64-Bit öffnen.
Voraussetzung: Sie haben CODESYS V3 installiert und gestartet. Das Add-On CODESYS V2.3 Converter ist installiert.
Wählen Sie Befehl .
Wählen Sie im Dialog Projekt öffnen das gewünschte CoDeSys V2.3-Projekt oder Projektarchiv aus dem Dateisystem. Zur Suche können Sie den Dateifilter in der rechten unteren Ecke des Dialogs setzen.
Falls noch ein anderes Projekt geöffnet ist, leitet CODESYS Sie entsprechend zum Schließen an. Danach startet automatisch der CoDeSys V2.3-Konverter.
Der V2.3-Konverter prüft, ob das Projekt fehlerfrei kompilierbar ist. Wenn ja, bearbeitet er das Projekt automatisch.
HINWEIS:
Wenn das Projekt Visualisierungsobjekte mit Platzhaltervariablen enthält, die der Konverter nicht auflösen kann, erfolgt ein direktes Einbinden der jeweiligen Visualisierungen als Gruppierung an Stelle der Visualisierungsreferenzen.
Gerätekonvertierung: Wenn im zu öffnenden Projekt ein Gerät (Zielsystem) referenziert ist, für das noch keine Konvertierungsregel definiert ist, erscheint der Dialog Gerätekonvertierung. Legen Sie hier fest, ob und wie der Konverter die bisherige Geräte-Referenz durch eine aktuelle ersetzen soll.
Bei Ersetzung fügt der Konverter das neue Gerät anstelle des alten im Gerätebaum des konvertierten Projekts ein.
Bibliothekskonvertierung: Wenn im zu öffnenden Projekt eine Bibliothek referenziert ist, für die noch keine Konvertierungsregel definiert ist, erscheint der Dialog Konvertierung einer Bibliotheksreferenz. Legen Sie hier fest, ob und wie der Konverter die bisherige Bibliotheksreferenz durch eine aktuelle ersetzen soll.
Falls Sie dabei eine Bibliothek auswählen, für die Projektinformationen fehlen, erscheint der Dialog Projektinformationen eingeben, den Sie ausfüllen müssen.
Der Konverter lädt das angepasste Projekt. Hinweis: Die neu definierten Bibliotheksreferenzen finden sich im globalen Bibliotheksverwalter in der POUs-Ansicht.
Einschränkungen beim Weiterverwenden eines CoDeSys V2.3-Projekts in CODESYS
Kompilierung | Das Projekt muss ohne Übersetzungsfehler in CoDeSys V2.3 kompilierbar sein. Hinweis: Dennoch gibt CODESYS bei der Übersetzung in V3 Warnungen aus. Diese werden durch implizite Konvertierungen hervorgerufen, die zu Informationsverlust führen können (beispielsweise durch Vorzeichenwechsel). CODESYS V3 prüft „case“-Anweisungen gegen die Switch-Variable: | |||
Steuerungskonfiguration | Die Steuerungskonfiguration eines CoDeSys V2.3-Projekts ist nicht in V3 importierbar. Sie müssen die Gerätekonfiguration neu erstellen und die in der Steuerungskonfiguration verwendeten Variablen erneut deklarieren. | |||
Netzwerkvariablen | Für Netzwerkvariablen erzeugt CODESYS V3 GVL-Objekte und importiert die Variablendeklarationen. Die Netzwerkeigenschaften werden jedoch nicht importiert! Sehen Sie hierzu die Beschreibung zum Netzwerkvariablen-Austausch. | |||
Bibliotheken | Alle Variablen und Konstanten, die in einer Bibliothek verwendet werden, müssen auch in dieser Bibliothek deklariert sein. Die Bibliothek muss in CoDeSys V2.3 fehlerfrei übersetzbar sein. | |||
Syntaktische und semantische Einschränkungen seit CoDeSys V2.3 |
| |||
Visualisierung | ||||
Platzhalter und deren Ersetzung |
| |||
Problematische Platzhalter |
| |||
Nicht importierbare Elemente | Trend, ActiveX - Der Import ist nicht möglich, weil die Implementierung sehr unterschiedlich ist. In V3 wird eine entsprechende Warnung ausgegeben und ein entsprechender manueller Nachbau ist nötig. | |||
Programmiersprachen ST, AWL, FUP | Keine Einschränkungen | |||
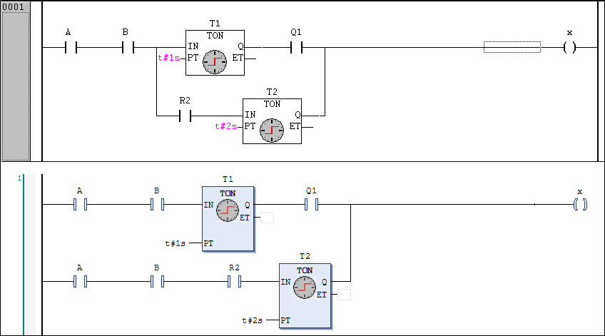
Programmiersprache KOP | CODESYS importiert Funktionsbausteine mit Parallelverzweigungen so, dass der Teil vor der Verzweigung für jeden Zweig wiederholt wird. Das entspricht dem generierten Code, den CoDeSys V2.3 für Parallelverzweigungen erzeugt. ![]() | |||
Programmiersprachen AS |
Erklärung: In V3 erhalten die impliziten Variablen, welche CODESYS für Aktionen anlegt, einen Unterstrich als Präfix. Es würde ein ungültiger Kennzeichner mit doppeltem Unterstrich entstehen. | |||
Programmiersprachen CFC |
| |||
