SF_GuardMonitoring
Tipp
Die Version des hier beschriebenen Bausteins entspricht der neuesten Version des Bausteins in der Versionsliste der Bausteine
Anwendbare Sicherheits-Standards
SF_GuardMonitoring ist ein zertifizierter PLCopen-Baustein. Detaillierte Informationen zu angewendeten Normen findet der Anwender bei "PLCopen - Technical Committee 5 - Safety Software"
Wichtig
Die in den Normen aufgeführten Anforderungen müssen vom Anwender erfüllt werden.
Interface-Beschreibung
Dieser Baustein überwacht die relevante Sicherheits-Schutzeinrichtung mit einer zweistufigen Verriegelung. Er wird verwendet um in einer Applikation die Funktion „Schutzeinrichtung ohne Zuhaltung“ (Schutztür-Überwachung) zu unterstützen. Es gibt zwei unabhängige Eingangsparameter für zwei Schalter der Sicherheits-Schutzeinrichtung. Diese zwei unabhängigen Eingangsparameter sind mit der Zeitdifferenz (MonitoringTime) gekoppelt, um die Schutzeinrichtung zu schließen.
Name | Datentyp | Initialwert | Beschreibung, Parameterwerte |
|---|---|---|---|
|
|
| |
|
|
| Variable. Schutzschalter 1 Eingang.
|
|
|
| Variable. Schutzschalter 2 Eingang.
|
|
|
| Konstante. Legt die überwachte synchrone Zeit zwischen Der Vorsichtshinweis |
|
|
| |
|
|
| |
|
|
|
DiscrepancyTime
Für Entwickler im Extended Level gilt: der Eingang DiscrepancyTime muss mit einem konstanten Wert beschaltet werden. D. h. der Wert darf bei den Aufrufen nicht verändert werden!
Name | Datentyp | Initialwert | Beschreibung, Parameterwerte |
|---|---|---|---|
|
|
| |
|
|
| Ausgang, zur Statusanzeige der Schutzeinrichtung.
|
|
|
| |
|
|
|

Funktionale Beschreibung SF_GuardMonitoring
Dieser Baustein benötigt zwei Eingänge, welche die Position der Sicherheits-Schutzeinrichtung mit zwei Schaltern abbilden: einen Diskrepanzzeit-Eingang und einen Reset-Eingang. Hat die Sicherheits-Schutzeinrichtung nur einen Schalter, so können die Eingänge S_GuardSwitch1 und S_GuardSwitch2 überbrückt werden. Die Überwachungszeit ist die maximale Zeit, innerhalb der die beiden Schalter geschlossen werden müssen, damit die Sicherheits-Schutzeinrichtung schließt. Die Eingänge Reset, S_StartReset und S_AutoReset legen fest, wie der Baustein, nachdem die Sicherheits-Schutzeinrichtung geöffnet wurde, zurückgesetzt wird.
Wenn die Sicherheits-Schutzeinrichtung geöffnet wird, sollten die beiden Eingänge S_GuardSwitch1 und S_GuardSwitch2 auf FALSE schalten. Der Ausgang S_GuardMonitoring schaltet auf FALSE, sobald einer der beiden Eingänge S_GuardSwitch1 oder S_GuardSwitch2 auf FALSE gesetzt sind. Um die Sicherheits-Schutzeinrichtung zu schließen, müssen beide Eingänge S_GuardSwitch1 und S_GuardSwitch2 auf TRUE schalten.
SF_GuardMonitoring überwacht die Symmetrie des Schaltvorgangs. Der S_GuardMonitoring-Ausgang bleibt FALSE, wenn nur einer der Kontakte den Öffnen/Schließen-Prozess beendet hat.
Das Verhalten des S_GuardMonitoring-Ausgangs hängt von der Zeitdifferenz beider schaltender Eingänge ab. Die Diskrepanzzeit wird überwacht, sobald sich der Wert der beiden Eingänge S_GuardSwitch1/S_GuardSwitch2 unterscheidet. Wenn die Diskrepanzzeit überschritten wurde, sich beide Eingänge aber immer noch unterscheiden, bleibt der S_GuardMonitoring-Ausgang auf FALSE. Wenn der zweite, entsprechende Eingang S_GuardSwitch1/S_GuardSwitch2 innerhalb der Diskrepanzzeit auf TRUE schaltet, wird der S_GuardMonitoring-Ausgang auf TRUE gesetzt, mit anschließender Bestätigung.
Achtung
Die S_StartReset- und S_AutoReset-Eingänge sollen nur aktiviert werden, wenn sichergestellt ist, dass keine Gefährdung entstehen kann, wenn das S-SPS startet.
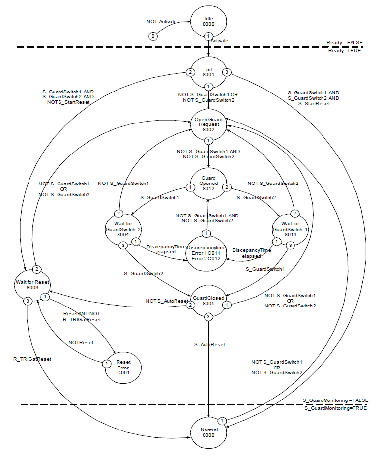
Statusdiagramm

Tipp
Anmerkung: Der Übergang von jedem Zustand zum Zustand Idle , bedingt durch Activate = FALSE, wird nicht gezeigt. In jedem Fall haben diese Übergänge die höchste Priorität.
Typische Zeitdiagramme


Fehlererkennung
Externe Signale: SAFEBOOL-Eingänge bieten eine eigene Fehlererkennung. Mechanischer Setup kombiniert diejenige eines offenen und geschlossenen Schalters entsprechend der Norm EN954. Diskrepanzzeit-Überwachung für den Zeitverzögerung zwischen beiden mechanischen Schalterreaktionen, entsprechend der Norm EN954.
Ein Fehler wird erkannt, wenn die Zeitverzögerung zwischen dem ersten und dem zweiten S_GuardSwitch1/S_GuardSwitch2-Eingang größer als der Wert des DiscrepancyTime-Eingangs ist. Der Fehlerausgang wird auf TRUE gesetzt.
Der Baustein erkennt ein statisches TRUE-Signal am Reset-Eingang.
Fehler- und Reset-Verhalten
Der S_GuardMonitoring-Ausgang wird auf FALSE gesetzt. Wenn die beiden Eingänge S_GuardSwitch1 und S_GuardSwitch2 gebrückt werden, wird kein Fehler erkannt. Um den Reset-Fehlerzustand zu verlassen, muss der Reset-Eingang auf FALSE gesetzt werden. Um die Diskrepanzzeit-Fehler zu verlassen, müssen beide Eingänge S_GuardSwitch1 und S_GuardSwitch2 auf FALSE gesetzt werden.
Bausteinspezifische Fehler- und Statuscodes
| Statusname | Statusbeschreibung und Setzen des Ausgangs |
|---|---|---|
|
| Statischer Reset entdeckt in Zustand
|
|
| Diskrepanzzeit abgelaufen in Zustand
|
|
| Diskrepanzzeit abgelaufen in Zustand
|
| Statusname | Statusbeschreibung und Setzen des Ausgangs |
|---|---|---|
|
| Der Baustein ist nicht aktiv (Grundzustand)
|
|
| Sicherheits-Schutzeinrichtung geschlossen und Sicherheitszustand bestätigt.
|
|
| Baustein wurde aktiviert
|
|
| Komplette Schaltfolge erforderlich.
|
|
| Warten auf steigende Triggerflanke an Reset.
|
|
| Schutzeinrichtung vollständig geöffnet.
|
|
|
|
|
|
|
|
| Schutzeinrichtung geschlossen. Warten auf
|