SF_TwoHandControlTypeIII
Tipp
Die Version des hier beschriebenen Bausteins entspricht der neuesten Version des Bausteins in der Versionsliste der Bausteine
Anwendbare Sicherheits-Standards
SF_TwoHandControlTypeIII ist ein zertifizierter PLCopen-Baustein. Detaillierte Informationen zu angewendeten Normen findet der Anwender bei "PLCopen - Technical Committee 5 - Safety Software".
Wichtig
Die in den Normen aufgeführten Anforderungen müssen vom Anwender erfüllt werden.
Interface Beschreibung
Dieser Baustein unterstützt in einer Applikation die Funktion „Zweihandschaltung Typ 3“ gemäß der europäischen Norm.
Name | Datentyp | Initialwert | Beschreibung, Parameterwerte |
|---|---|---|---|
|
|
| |
|
|
| Variable Eingang für Taster 1 (für Kategorie 3 oder 4: zwei antivalente Kontakte)
|
|
|
| Variable Eingang von Taster 2 (für Kategorie 3 oder 4: zwei antivalente Kontakte)
|
Name | Datentyp | Initialwert | Beschreibung, Parameterwerte |
|---|---|---|---|
|
|
| |
|
|
| Sicherheitsgerichtetes Ausgangssignal
Zweihandbedienung wurde korrekt durchgeführt. |
|
|
| |
|
|
|
Tipp
Es ist kein Reset-Eingang oder Fehlerausgang erforderlich, da an beiden Schaltern kein Test durchgeführt werden kann.

Funktionale Beschreibung
Dieser Baustein unterstützt die Funktion „Zweihandschaltung Typ3“ entsprechend der europäischen Norm. Wenn S_Button1 und S_Button2 innerhalb von 500 ms und richtiger Abfolge auf TRUE gesteuert werden, dann wird auch der S_TwoHandOut-Ausgang auf TRUE gesetzt. Ebenso kontrolliert der Baustein das Lösen beider Taster, bevor der Ausgang S_TwoHandOut erneut auf TRUE gesetzt wird.
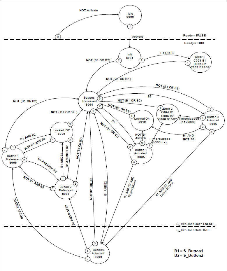
Statusdiagramm

Tipp
Anmerkung: Der Übergang von jedem Zustand zum Zustand Idle , bedingt durch Activate = FALSE, wird nicht gezeigt. In jedem Fall haben diese Übergänge die höchste Priorität.
Typisches Zeitdiagramm

Fehlererkennung
Nach Aktivierung des Bausteins wird jeder Taster auf TRUE als ungültiges Eingangssignal erkannt, das zu einem Fehler führt. Der Baustein entdeckt, wenn die beiden Eingangssignale eine Divergenz von mehr als 500 ms aufweisen.
Fehlerverhalten
Bei einem Fehlerereignis wird der S_TwoHandOut-Ausgang auf FALSE gesetzt und bleibt in diesem sicheren Zustand. Der Fehlerzustand wird verlassen, wenn beide Taster gelöst werden (auf FALSE gesetzt werden).
Bausteinspezifische Fehler- und Zustands-Codes
Tipp
Anmerkung: Der Übergang von jedem Zustand zum Zustand Idle , bedingt durch Activate = FALSE, wird nicht gezeigt. In jedem Fall haben diese Übergänge die höchste Priorität.
| Statusname | Statusbeschreibung und Setzen des Ausgangs |
|---|---|---|
|
|
|
|
|
|
|
| Die Signale an
|
|
|
|
|
|
|
|
|
|
| Statusname | Statusbeschreibung und Setzen des Ausgangs |
|---|---|---|
|
| Der Baustein ist nicht aktiv (Grundzustand)
|
|
| Beide Taster korrekt aktiviert. Der sicherheitsgerichtete Ausgang ist aktiviert
|
|
| Baustein ist aktiv, aber im Grundzustand
|
|
| Kein Taster ist betätigt
|
|
| Nur Taster1 ist betätigt. Start Monitoring Timer.
|
|
| Nur Taster2 ist betätigt. Start Monitoring Timer.
|
|
| Der sicherheitsgerichtete Ausgang war aktiviert und wurde wieder deaktiviert.
In diesem Zustand sind
|
|
| Der sicherheitsgerichtete Ausgang war aktiviert und wurde wieder deaktiviert.
In diesem Zustand sind
|
|
| Der sicherheitsgerichtete Ausgang war aktiviert und wurde wieder deaktiviert.
In diesem Zustand sind
|
|
| Inkorrekte Betätigung der Taster. Warten auf Lösen beider Taster.
|