SF_GuardMonitoring
Tip
The version of the function block as described here corresponds to the latest version of the function block in Version list of function blocks.
Applicable safety standards
SF_GuardMonitoring is a certified PLCopen function block. For detailed information about applied standards, see "PLCopen – Technical Committee 5 – Safety Software".
Important
The requirements listed in the standards must be fulfilled by the user.
Interface description
This FB monitors the relevant safety guard with a two-stage interlock. It is used to support the "guard without interlocking" function (guard door monitoring) in an application. There are two independent input parameters for two switches of the safety guard. These two independent input parameters are coupled with the time difference (MonitoringTime) to close the guard.
Name | Data Type | Initial Value | Description, parameter values |
|---|---|---|---|
|
|
| |
|
|
| Variable. Guard switch 1 input.
|
|
|
| Variable. Guard switch 2 input.
|
|
|
| Constant. Sets the monitored synchronous time between The |
|
|
| |
|
|
| |
|
|
|
DiscrepancyTime
For developers in Extended Level: The DiscrepancyTime input has to be set to a constant value. This means that the value must not be changed for the calls.
Name | Data Type | Initial Value | Description, parameter values |
|---|---|---|---|
|
|
| |
|
|
| Output, for status indication of the guard.
|
|
|
| |
|
|
|

Functional description: SF_GuardMonitoring
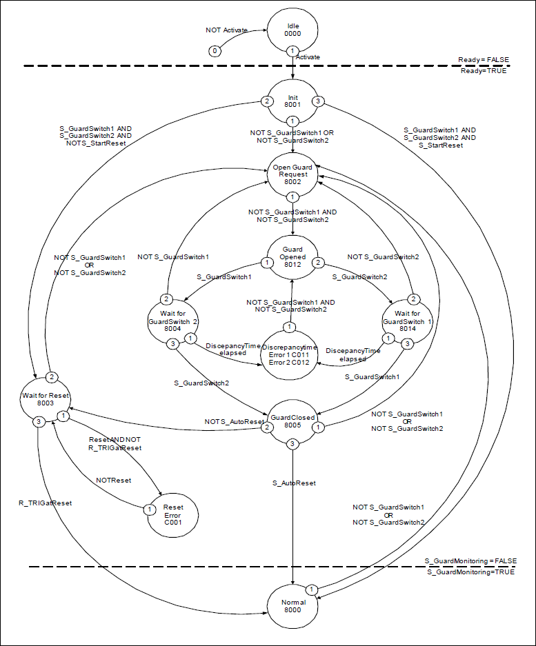
This function block requires two inputs which map the position of the safety guard with two switches: a discrepancy time input and a Reset input. If the safety guard has only one switch, then the S_GuardSwitch1 and S_GuardSwitch2 inputs can be bridged. The watchdog time is the maximum time within which the two switches must be closed for the safety guard to close. The Reset, S_StartReset and S_AutoReset inputs define how the function block is reset after the safety guard has been opened.
When the safety guard is opened, the two inputs S_GuardSwitch1 and S_GuardSwitch2 should switch to FALSE. The S_GuardMonitoring output switches to FALSE as soon as one of the two inputs S_GuardSwitch1 or S_GuardSwitch2 is set to FALSE. To close the safety guard, both inputs S_GuardSwitch1 and S_GuardSwitch2 have to switch to TRUE.
SF_GuardMonitoring monitors the symmetry of the switching process. The S_GuardMonitoring output remains FALSE if only one of the contacts has completed the open/close process.
The behavior of the S_GuardMonitoring output depends on the time difference of both switching inputs. The discrepancy time is monitored as soon as the value of the two inputs S_GuardSwitch1/S_GuardSwitch2 differs. If the discrepancy time has been exceeded but both inputs still differ, then the S_GuardMonitoring output remains FALSE. If the second respective S_GuardSwitch1/S_GuardSwitch2 input switches to TRUE within the discrepancy time, then the S_GuardMonitoring output is set to TRUE, with subsequent confirmation.
Caution
The S_StartReset and S_AutoReset inputs shall only be activated if it is ensured that no hazardous situation can arise when the S-PLC is started.
Status diagram

Tip
Note: The transition from any state to the Idle state, initiated by Activate = FALSE, is not shown. In every case, these transitions have the highest priority.
Typical timing diagrams


Error detection
External signals: SAFEBOOL inputs provide their own error detection. Mechanical setup combines that of an open and closed switch according to the EN 954 standard. Discrepancy time monitoring for the time delay between both mechanical switch reactions, according to the EN 954 standard.
An error is detected when the time delay between the first and the second S_GuardSwitch1/S_GuardSwitch2 input is greater than the value of the DiscrepancyTime input. The error output is set to TRUE.
The POU detects a static TRUE signal at the Reset input.
Error and reset behavior
The S_GuardMonitoring output is set to FALSE. If the two inputs S_GuardSwitch1 and S_GuardSwitch2 are bridged, then no error is detected. To exit the reset state, the Reset input has to be set to FALSE. To exit the discrepancy time error, both inputs S_GuardSwitch1 and S_GuardSwitch2 have to be set to FALSE.
FB-Specific Error and Status Codes
| Statue Name | Status description and output setting |
|---|---|---|
|
| Static reset detected in state
|
|
| Discrepancy time expired in state
|
|
| Discrepancy time expired in state
|
| Statue Name | Status description and output setting |
|---|---|---|
|
| The function block is not active (basic state).
|
|
| Safety guard closed and safety status confirmed.
|
|
| The block has been activated.
|
|
| Complete switching sequence required.
|
|
| Wait for rising trigger edge to Reset.
|
|
| The guard is completely open.
|
|
|
|
|
|
|
|
| The guard is closed. Wait for
|