SF_TwoHandControlTypeIII
Tip
The version of the function block as described here corresponds to the latest version of the function block in Version list of function blocks.
Applicable safety standards
SF_TwoHandControlTypeIII is a certified PLCopen function block. For detailed information about applied standards, see "PLCopen – Technical Committee 5 – Safety Software".
Important
The requirements listed in the standards must be fulfilled by the user.
Interface description
This function block supports the "two-hand control type 3" function in an application according to the European standard.
Name | Data Type | Initial Value | Description, parameter values |
|---|---|---|---|
|
|
| |
|
|
| Variable Input for button 1 (for category 3 or 4: two antivalent contacts)
|
|
|
| Variable Input for button 2 (for category 3 or 4: two antivalent contacts)
|
Name | Data Type | Initial Value | Description, parameter values |
|---|---|---|---|
|
|
| |
|
|
| Safety-oriented output signal
Two-hand control was performed correctly. |
|
|
| |
|
|
|
Tip
No Reset input or error output is required, because no test can be performed on either switch.

Functional description
This FB supports the "two-hand control type 3" function according to the European standard. If S_Button1 and S_Button2 are set to TRUE within 500 ms and in the correct sequence, then the S_TwoHandOut output is also set to TRUE. The FB also checks the release of both buttons before the S_TwoHandOut output is set to TRUE again.
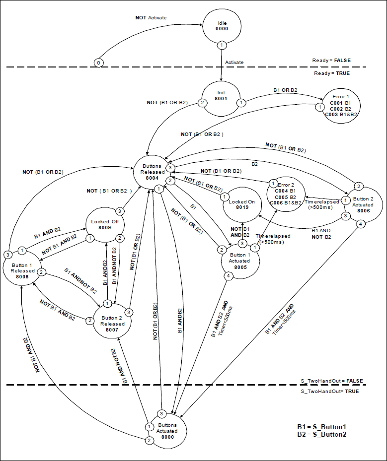
Status diagram

Tip
Note: The transition from any state to the Idle state, initiated by Activate = FALSE, is not shown. In every case, these transitions have the highest priority.
Typical timing diagram

Error detection
After activating the FB, any pushbutton set to TRUE is recognized as an invalid input signal, which leads to an error. The device detects when the two input signals have a divergence greater than 500 ms.
Error behavior
In case of an error event, the S_TwoHandOut output is set to FALSE and remains in this safe state. The error state is exited when both pushbuttons are released (set to FALSE).
FB-specific error and status codes
Tip
Note: The transition from any state to the Idle state, initiated by Activate = FALSE, is not shown. In every case, these transitions have the highest priority.
| Statue Name | Status description and output setting |
|---|---|---|
|
|
|
|
|
|
|
| The signals at
|
|
|
|
|
|
|
|
|
|
| Statue Name | Status description and output setting |
|---|---|---|
|
| The function block is not active (basic state).
|
|
| Both buttons correctly activated. The safety-oriented output is activated.
|
|
| Block is active, but in base state
|
|
| No button is pressed
|
|
| Only Button a is pressed. Start Monitoring Timer.
|
|
| Only Button 2 is pressed. Start Monitoring Timer.
|
|
| The safety-oriented output was activated and deactivated again.
In this state,
|
|
| The safety-oriented output was activated and deactivated again.
In this state,
|
|
| The safety-oriented output was activated and deactivated again.
In this state,
|
|
| Incorrect operation of the buttons. Wait for both buttons to be released.
|