Abrir proyecto V2.3
Sugerencia
A CoDeSys V2.3 El proyecto sólo se puede convertir con una versión de 32 bits de CODESYS V3. Para hacer esto, el CODESYS V2.3 Converter El paquete debe instalarse en CODESYS V3. El paquete está disponible en el CODESYS Store International.
Si está trabajando con una versión de 64 bits de CODESYSV3, entonces también necesitarás instalar la versión de 32 bits para la conversión. Después de la conversión, puede abrir el proyecto en CODESYS 64 bits.
Requisito: haber instalado y iniciado CODESYS V3. El CODESYS V2.3 Converter El complemento está instalado.
elegir comando .
Elija en el cuadro de diálogo proyecto abierto el deseado CoDeSys V2.3-Proyecto o archivo de proyecto del sistema de archivos. Para buscar, puede configurar el filtro de archivos en la esquina inferior derecha del cuadro de diálogo.
Si hay otro proyecto abierto, dirige CODESYS en consecuencia para cerrar. Después de eso, el se inicia automáticamente CoDeSys V2.3-Convertidor.
El convertidor V2.3 comprueba si el proyecto se puede compilar sin errores. Si es así, edita el proyecto automáticamente.
AVISO:
Si el proyecto contiene objetos de visualización con variables de marcador de posición que el convertidor no puede resolver, las visualizaciones respectivas se integran directamente como un grupo en lugar de las referencias de visualización.
Conversión de dispositivos: si el proyecto que se va a abrir hace referencia a un dispositivo (sistema de destino) para el que aún no se ha definido ninguna regla de conversión, aparece el cuadro de diálogo conversión de dispositivo. Especifique aquí si el convertidor debe reemplazar la referencia de dispositivo anterior por una actual y cómo.
Al reemplazar, el convertidor inserta el nuevo dispositivo en lugar del antiguo en el árbol de dispositivos del proyecto convertido.
Conversión de biblioteca: si el proyecto que se va a abrir hace referencia a una biblioteca para la que no se ha definido ninguna regla de conversión, aparece el cuadro de diálogo Conversión de una referencia de biblioteca. Especifique aquí si y cómo el convertidor debe reemplazar la referencia de biblioteca anterior con una actual.
Si selecciona una biblioteca para la que falta información del proyecto, aparece el cuadro de diálogo Ingrese la información del proyecto, que deberás llenar.
El convertidor carga el proyecto personalizado. Nota: Las referencias de biblioteca recién definidas se pueden encontrar en el administrador de biblioteca global en la vista de POU.
Restricciones para continuar usando uno CoDeSys V2.3-Proyecto en CODESYS
Compilacion | El proyecto debe estar libre de errores de traducción en CoDeSys V2.3 ser compilable. Nota: Aún existe CODESYS al traducir en V3 advertencias desactivadas. Estos son causados por conversiones implícitas que pueden conducir a una pérdida de información (por ejemplo, cambios de signo). CODESYS V3 verifica las declaraciones de "caso" contra la variable de cambio: | |||
configuración de controles | el configuración de controles una CoDeSys V2.3-El proyecto no está en V3 importable. Debe volver a crear la configuración del dispositivo y volver a declarar las variables utilizadas en la configuración del controlador. | |||
variables de red | Generado para variables de red CODESYS V3 Objetos GVL e importa las declaraciones de variables. Sin embargo, ¡las propiedades de la red no se importan! Consulte la descripción del intercambio de variables de red. | |||
bibliotecas | Todas las variables y constantes utilizadas en una biblioteca también deben declararse en esa biblioteca. La biblioteca debe estar en CoDeSys V2.3 ser traducible sin error. | |||
Restricciones sintácticas y semánticas desde CoDeSys V2.3 |
| |||
visualización | ||||
Marcadores de posición y su reemplazo |
| |||
Marcadores de posición problemáticos |
| |||
Elementos que no se pueden importar | Trend, ActiveX: la importación no es posible porque la implementación es muy diferente. En V3 se emite una advertencia correspondiente y es necesaria una replicación manual correspondiente. | |||
Lenguajes de programación: ST, AWL, FUP | Sin restricciones | |||
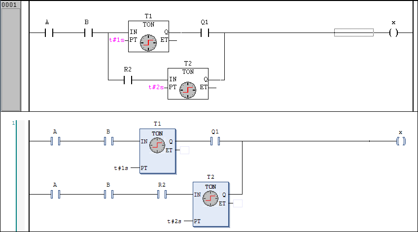
Lenguaje de programación: LD | CODESYS importa bloques de funciones con bifurcaciones paralelas de tal manera que la parte anterior a la bifurcación se repite para cada bifurcación. Esto corresponde al código generado. CoDeSys V2.3 generado para ramas paralelas. ![]() | |||
Lenguaje de programación: SFC |
Explicación: en V3 obtener las variables implícitas que CODESYS crea para acciones, un guión bajo como prefijo. Daría como resultado un identificador no válido con un doble guión bajo. | |||
Lenguaje de programación: CFC |
| |||
