SF_GuardMonitoring
Sugerencia
La versión del bloque de funciones que se describe aquí corresponde a la última versión del bloque de funciones en Lista de versiones de bloques de funciones.
Normas de seguridad aplicables
SF_GuardMonitoring es un bloque de funciones certificado por PLCopen. Para obtener información detallada sobre las normas aplicadas, consulte "PLCopen – Comité técnico 5 – Software de seguridad".
Importante
Los requisitos enumerados en las normas deben ser cumplidos por el usuario.
Descripción de la interfaz
Este FB supervisa la protección de seguridad correspondiente con un enclavamiento de dos etapas. Se utiliza para respaldar la función "protección sin enclavamiento" (supervisión de la puerta de protección) en una aplicación. Hay dos parámetros de entrada independientes para dos interruptores de la protección de seguridad. Estos dos parámetros de entrada independientes se combinan con la diferencia de tiempo (MonitoringTime) para cerrar la protección.
Nombre | Tipo de datos | Valor inicial | Descripción, valores de los parámetros |
|---|---|---|---|
|
|
| |
|
|
| Variable. Interruptor de protección 1 entrada.
|
|
|
| Variable. Interruptor de protección 2 entradas.
|
|
|
| Constante. Establece el tiempo sincrónico monitoreado entre El |
|
|
| |
|
|
| |
|
|
|
Tiempo de discrepancia
Para desarrolladores en Nivel Extendido: El DiscrepancyTime La entrada debe configurarse con un valor constante. Esto significa que el valor no debe modificarse para las llamadas.
Nombre | Tipo de datos | Valor inicial | Descripción, valores de los parámetros |
|---|---|---|---|
|
|
| |
|
|
| Salida, para indicación del estado del resguardo.
|
|
|
| |
|
|
|

Descripción funcional: SF_GuardMonitoring
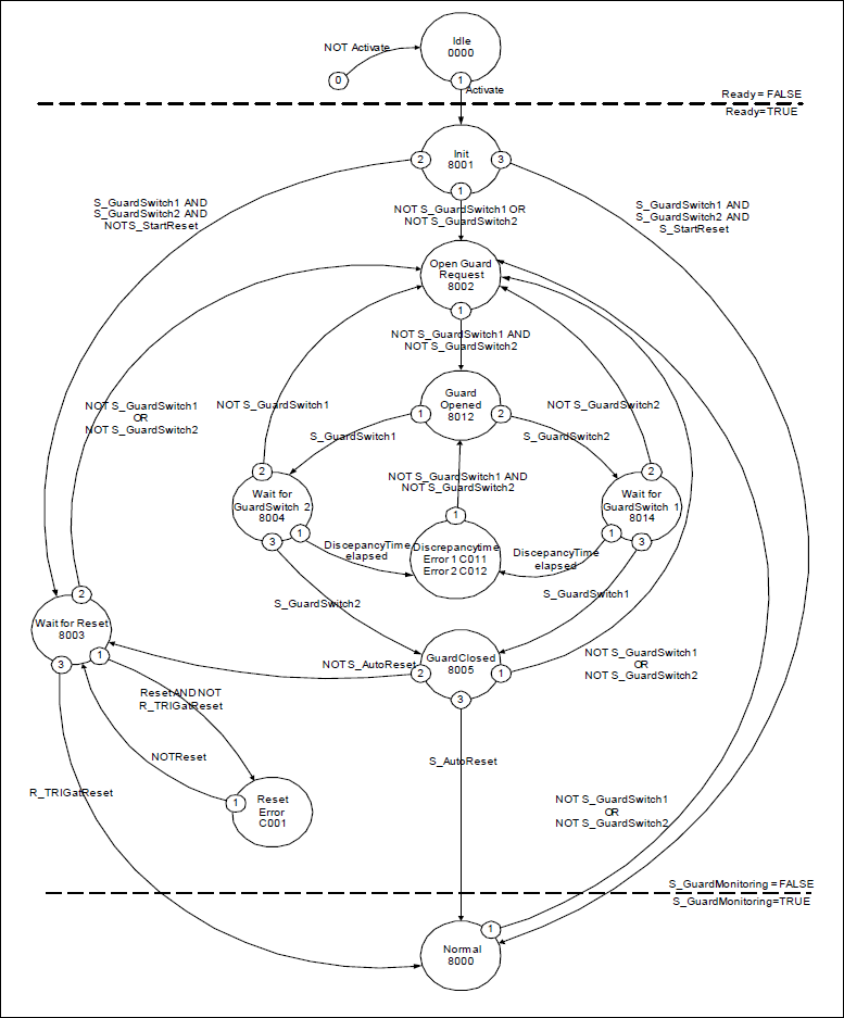
Este bloque de funciones requiere dos entradas que mapean la posición de la protección de seguridad con dos interruptores: una entrada de tiempo de discrepancia y una Reset Entrada. Si el protector de seguridad tiene solo un interruptor, entonces S_GuardSwitch1 y S_GuardSwitch2 Las entradas se pueden puentear. El tiempo de vigilancia es el tiempo máximo en el que los dos interruptores deben estar cerrados para que se cierre la protección de seguridad. Reset, S_StartReset y S_AutoReset Las entradas definen cómo se restablece el bloque de función después de abrir la protección de seguridad.
Cuando se abre la protección de seguridad, las dos entradas S_GuardSwitch1 y S_GuardSwitch2 Debería cambiar a FALSE. El S_GuardMonitoring La salida cambia a FALSE tan pronto como una de las dos entradas S_GuardSwitch1 o S_GuardSwitch2 está configurado para FALSE. Para cerrar la protección de seguridad, ambas entradas S_GuardSwitch1 y S_GuardSwitch2 Tengo que cambiar a TRUE.
SF_GuardMonitoring supervisa la simetría del proceso de conmutación. S_GuardMonitoring la salida permanece FALSE si solo uno de los contactos ha completado el proceso de apertura/cierre.
El comportamiento de la S_GuardMonitoring La salida depende de la diferencia de tiempo entre ambas entradas de conmutación. El tiempo de discrepancia se controla tan pronto como el valor de las dos entradas S_GuardSwitch1/S_GuardSwitch2 difiere. Si se ha excedido el tiempo de discrepancia pero ambas entradas aún difieren, entonces S_GuardMonitoring la salida permanece FALSE. Si el segundo respectivo S_GuardSwitch1/S_GuardSwitch2 La entrada cambia a TRUE dentro del tiempo de discrepancia, entonces el S_GuardMonitoring La salida se establece en TRUE, con posterior confirmación.
Atención
El S_StartReset y S_AutoReset Las entradas solo se activarán si se garantiza que no puede surgir ninguna situación peligrosa cuando se inicia el S-PLC.
Diagrama de estado

Sugerencia
Nota: La transición de cualquier estado a la Idle Estado, iniciado por Activate = FALSE, no se muestra. En todos los casos, estas transiciones tienen la máxima prioridad.
Diagramas de tiempos típicos


Detección de errores
Señales externas: SAFEBOOL Las entradas proporcionan su propia detección de errores. La configuración mecánica combina la de un interruptor abierto y cerrado según la norma EN 954. Monitorización del tiempo de discrepancia para el retardo de tiempo entre ambas reacciones del interruptor mecánico, según la norma EN 954.
Se detecta un error cuando el retraso de tiempo entre el primero y el segundo S_GuardSwitch1/S_GuardSwitch2 La entrada es mayor que el valor de la DiscrepancyTime entrada. La salida de error se establece en TRUE.
El POU detecta una estática TRUE señal en el Reset aporte.
Comportamiento de error y reinicio
La salida de S_GuardMonitoring se establece en FALSE. Si las dos entradas S_GuardSwitch1 y S_GuardSwitch2 están puenteados, entonces no se detecta ningún error. Para salir del estado de reinicio, Reset La entrada debe configurarse en FALSE. Para salir del error de tiempo de discrepancia, ambas entradas S_GuardSwitch1 y S_GuardSwitch2 Debe configurarse en FALSE.
Códigos de estado y error específicos de FB
| Nombre de la estatua | Descripción del estado y configuración de salida |
|---|---|---|
|
| Se detectó un reinicio estático en el estado
|
|
| El tiempo de discrepancia expiró en el estado
|
|
| El tiempo de discrepancia expiró en el estado
|
| Nombre de la estatua | Descripción del estado y configuración de salida |
|---|---|---|
|
| El bloque de función no está activo (estado básico).
|
|
| Protector de seguridad cerrado y estado de seguridad confirmado.
|
|
| El bloqueo ha sido activado.
|
|
| Se requiere secuencia de conmutación completa.
|
|
| Espere a que el borde ascendente del disparador se reinicie.
|
|
| La protección está completamente abierta.
|
|
|
|
|
|
|
|
| La guardia está cerrada. Espere.
|