SF_TwoHandControlTypeIII
Sugerencia
La versión del bloque de funciones que se describe aquí corresponde a la última versión del bloque de funciones en Lista de versiones de bloques de funciones.
Normas de seguridad aplicables
SF_TwoHandControlTypeIII es un bloque de funciones certificado por PLCopen. Para obtener información detallada sobre las normas aplicadas, consulte "PLCopen – Comité técnico 5 – Software de seguridad".
Importante
Los requisitos enumerados en las normas deben ser cumplidos por el usuario.
Descripción de la interfaz
Este bloque de funciones admite la función "control a dos manos tipo 3" en una aplicación según el estándar europeo.
Nombre | Tipo de datos | Valor inicial | Descripción, valores de los parámetros |
|---|---|---|---|
|
|
| |
|
|
| Variable Entrada para botón 1 (para categoría 3 o 4: dos contactos antivalentes)
|
|
|
| Variable Entrada para botón 2 (para categoría 3 o 4: dos contactos antivalentes)
|
Nombre | Tipo de datos | Valor inicial | Descripción, valores de los parámetros |
|---|---|---|---|
|
|
| |
|
|
| Señal de salida orientada a la seguridad
El control con dos manos se realizó correctamente. |
|
|
| |
|
|
|
Sugerencia
No se requiere entrada de reinicio ni salida de error, porque no se puede realizar ninguna prueba en ninguno de los interruptores.

Descripción funcional
Este FB admite la función de "control a dos manos tipo 3" según la norma europea. S_Button1 y S_Button2 están configurados para TRUE dentro 500 ms y en la secuencia correcta, entonces el S_TwoHandOut La salida también se establece en TRUEEl FB también comprueba la liberación de ambos botones antes de la S_TwoHandOut La salida se establece en TRUE de nuevo.
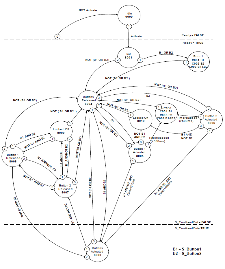
Diagrama de estado

Sugerencia
Nota: La transición de cualquier estado a la Idle Estado, iniciado por Activate = FALSE, no se muestra. En todos los casos, estas transiciones tienen la máxima prioridad.
Diagrama de tiempo típico

Detección de errores
Después de activar el FB, cualquier botón pulsador configurado en TRUE se reconoce como una señal de entrada no válida, lo que genera un error. El dispositivo detecta cuando las dos señales de entrada tienen una divergencia mayor que 500 ms.
Comportamiento de error
En caso de un evento de error, el S_TwoHandOut La salida se establece en FALSE y permanece en este estado seguro. Se sale del estado de error cuando se sueltan ambos pulsadores (establecidos en FALSE).
Códigos de estado y error específicos de FB
Sugerencia
Nota: La transición de cualquier estado a la Idle Estado, iniciado por Activate = FALSE, no se muestra. En todos los casos, estas transiciones tienen la máxima prioridad.
| Nombre de la estatua | Descripción del estado y configuración de salida |
|---|---|---|
|
|
|
|
|
|
|
| Las señales en
|
|
|
|
|
|
|
|
|
|
| Nombre de la estatua | Descripción del estado y configuración de salida |
|---|---|---|
|
| El bloque de función no está activo (estado básico).
|
|
| Ambos botones activados correctamente. La salida orientada a la seguridad está activada.
|
|
| El bloque está activo, pero en estado base
|
|
| No se presiona ningún botón
|
|
| Solo se presiona el botón a. Inicia el temporizador de monitoreo.
|
|
| Solo se presiona el botón 2. Iniciar temporizador de monitoreo.
|
|
| La salida orientada a la seguridad se activó y se desactivó nuevamente.
En este estado,
|
|
| La salida orientada a la seguridad se activó y se desactivó nuevamente.
En este estado,
|
|
| La salida orientada a la seguridad se activó y se desactivó nuevamente.
En este estado,
|
|
| Funcionamiento incorrecto de los botones. Espere a que se suelten ambos botones.
|