SF_TwoHandControlTypeIII
Astuce
La version du bloc fonctionnel telle que décrite ici correspond à la dernière version du bloc fonctionnel dans Liste des versions des blocs fonctionnels.
Normes de sécurité applicables
SF_TwoHandControlTypeIII est un bloc fonctionnel PLCopen certifié. Pour des informations détaillées sur les normes appliquées, voir « PLCopen – Comité technique 5 – Logiciel de sécurité ».
Important
Les exigences énumérées dans les normes doivent être respectées par l’utilisateur.
Description de l'interface
Ce bloc fonctionnel prend en charge la fonction « commande bimanuelle type 3 » dans une application selon la norme européenne.
Nom | Type de données | Valeur initiale | Description, valeurs des paramètres |
|---|---|---|---|
|
|
| |
|
|
| Variable Entrée pour bouton 1 (pour catégorie 3 ou 4 : deux contacts antivalents)
|
|
|
| Variable Entrée pour bouton 2 (pour catégorie 3 ou 4 : deux contacts antivalents)
|
Nom | Type de données | Valeur initiale | Description, valeurs des paramètres |
|---|---|---|---|
|
|
| |
|
|
| Signal de sortie orienté sécurité
La commande à deux mains a été effectuée correctement. |
|
|
| |
|
|
|
Astuce
Aucune entrée de réinitialisation ou sortie d'erreur n'est requise, car aucun test ne peut être effectué sur l'un ou l'autre des commutateurs.

Description fonctionnelle
Ce FB prend en charge la fonction « commande à deux mains de type 3 » selon la norme européenne. Si S_Button1 et S_Button2 sont réglés sur TRUE dans 500 ms et dans le bon ordre, alors le S_TwoHandOut la sortie est également définie sur TRUELe FB vérifie également la libération des deux boutons avant la S_TwoHandOut la sortie est réglée sur TRUE encore.
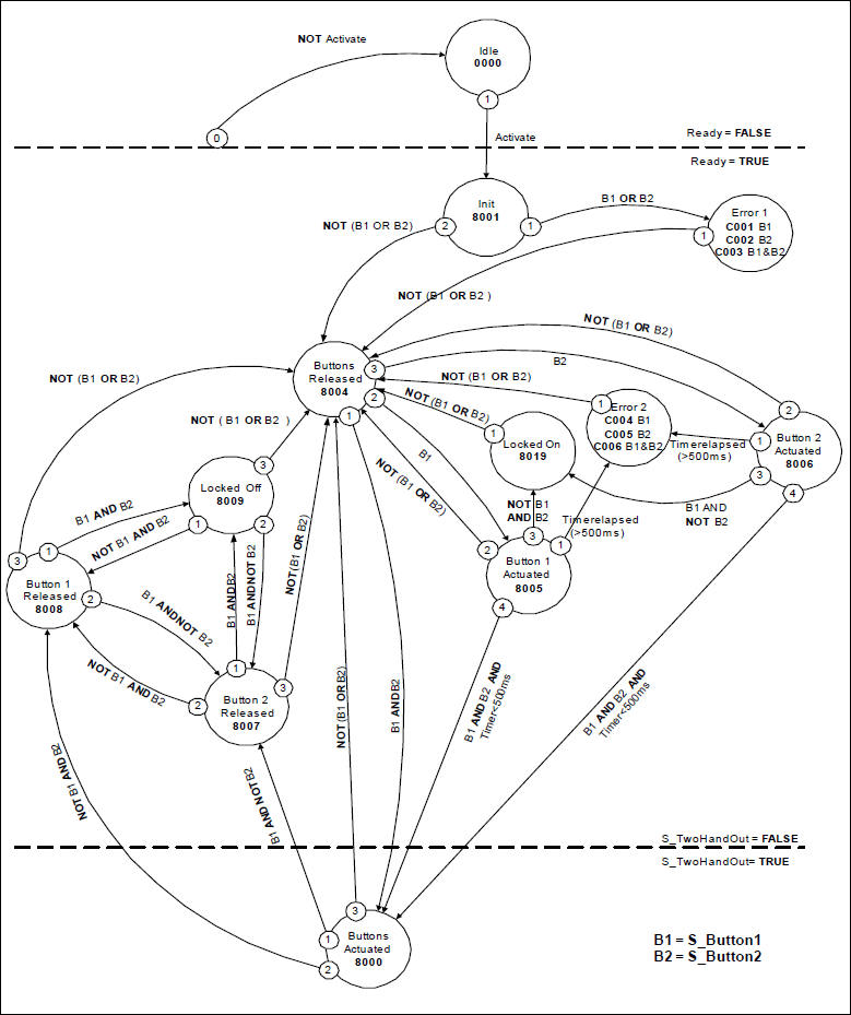
Diagramme d'état

Astuce
Remarque : La transition d’un état à l’autre Idle État, initié par Activate = FALSE, n'est pas affiché. Dans tous les cas, ces transitions ont la priorité la plus élevée.
Diagramme de temps typique

Détection d'erreur
Après avoir activé le FB, tout bouton-poussoir réglé sur TRUE est reconnu comme un signal d'entrée non valide, ce qui entraîne une erreur. L'appareil détecte lorsque les deux signaux d'entrée présentent une divergence supérieure à 500 ms.
Comportement d'erreur
En cas d'événement d'erreur, le S_TwoHandOut la sortie est réglée sur FALSE et reste dans cet état de sécurité. L'état d'erreur est quitté lorsque les deux boutons-poussoirs sont relâchés (réglé sur FALSE).
Codes d'erreur et d'état spécifiques à FB
Astuce
Remarque : La transition d’un état à l’autre Idle État, initié par Activate = FALSE, n'est pas affiché. Dans tous les cas, ces transitions ont la priorité la plus élevée.
| Nom de la statue | Description de l'état et paramètre de sortie |
|---|---|---|
|
|
|
|
|
|
|
| Les signaux à
|
|
|
|
|
|
|
|
|
|
| Nom de la statue | Description de l'état et paramètre de sortie |
|---|---|---|
|
| Le bloc fonctionnel n'est pas actif (état de base).
|
|
| Les deux boutons sont correctement activés. La sortie orientée sécurité est activée.
|
|
| Le bloc est actif, mais dans l'état de base
|
|
| Aucun bouton n'est appuyé
|
|
| Seul le bouton a est enfoncé. Démarrez la minuterie de surveillance.
|
|
| Seul le bouton 2 est enfoncé. Démarrer la minuterie de surveillance.
|
|
| La sortie orientée sécurité a été activée et désactivée à nouveau.
Dans cet état,
|
|
| La sortie orientée sécurité a été activée et désactivée à nouveau.
Dans cet état,
|
|
| La sortie orientée sécurité a été activée et désactivée à nouveau.
Dans cet état,
|
|
| Mauvais fonctionnement des boutons. Attendez que les deux boutons soient relâchés.
|