Apertura di un progetto V2.3
Suggerimento
UN CoDeSys V2.3 Il progetto può essere convertito solo con una versione a 32 bit di CODESYS V3. Per fare questo, il CODESYS V2.3 Converter il pacchetto deve essere installato in CODESYS V3. Il pacchetto è disponibile in CODESYS Store International.
Se stai lavorando con una versione a 64 bit di CODESYSV3, allora dovrai installare anche la versione a 32 bit per la conversione. Dopo la conversione, puoi aprire il progetto in CODESYS 64 bit.
Requisito: hai installato e avviato CODESYS V3. IL CODESYS V2.3 Converter il componente aggiuntivo è installato.
Clic .
Nel Progetto aperto finestra di dialogo, fare clic su qualsiasi CoDeSys V2.3 progetto o archivio di progetto nel file system. Per la ricerca, puoi impostare il filtro file nell'angolo in basso a destra della finestra di dialogo.
Se un altro progetto è ancora aperto, CODESYS ti dice di chiuderlo di conseguenza. Dopo di che il CoDeSys V2.3 il convertitore si avvia automaticamente.
Il convertitore V2.3 verifica che il progetto possa essere compilato senza errori. In tal caso, elabora il progetto automaticamente.
NOTA:
Se il progetto contiene oggetti di visualizzazione con variabili segnaposto che il convertitore non è in grado di risolvere, le rispettive visualizzazioni vengono visualizzate come un gruppo al posto dei riferimenti di visualizzazione.
Conversione del dispositivo: quando si fa riferimento a un dispositivo (sistema di destinazione) nel progetto da aprire e non sono definite regole di conversione per il dispositivo, il Conversione del dispositivo si apre la finestra di dialogo. Specificare qui se e come il convertitore deve sostituire il riferimento del dispositivo precedente con uno attuale.
Per la sostituzione, il convertitore ha aggiunto il nuovo dispositivo al posto del vecchio nell'albero dei dispositivi del progetto convertito.
Conversione libreria: se nel progetto da aprire si fa riferimento ad una libreria, per la quale non è stata definita finora alcuna regola di conversione, allora il Conversione di Riferimento Biblioteca si apre la finestra di dialogo. Specificare qui se e come il convertitore deve sostituire il riferimento alla libreria esistente con uno corrente.
Se si seleziona una libreria per la quale mancano le informazioni sul progetto, il file Inserisci le informazioni sul progetto si apre la finestra di dialogo per specificare queste informazioni.
Il convertitore carica il progetto adattato. Nota: i riferimenti alla libreria definiti di recente possono essere trovati nel Global Library Manager che si trova nella vista POU.
Restrizioni durante il riutilizzo a CoDeSys V2.3 progetto dentro CODESYS
Compilazione | Il progetto deve essere compilabile senza errori in CoDeSys V2.3. Nota: CODESYS stills emette avvisi in V3 durante la compilazione. Questi sono causati da conversioni implicite, che possono portare a una perdita di informazioni (ad esempio a causa di cambiamenti di segno). CODESYS V3 controlla le istruzioni "case" rispetto alla variabile switch: | |||
Configurazione del controllore | Il Configurazione del controller di una CoDeSys V2.3 non è possibile importare il progetto V3. È necessario ricreare la configurazione del dispositivo e dichiarare nuovamente le variabili utilizzate nella configurazione del controller. | |||
Variabili di rete | Per le variabili di rete, CODESYS crea V3 GVL oggetti e importa le dichiarazioni delle variabili. Tuttavia, le proprietà di rete non vengono importate. Vedere la descrizione dello scambio di variabili di rete per questo. | |||
Biblioteche | Anche tutte le variabili e le costanti utilizzate in una libreria devono essere dichiarate nella libreria. Deve essere possibile compilare la libreria in CoDeSys V2.3 senza errori. | |||
Restrizioni sintattiche e semantiche da allora CoDeSys V2.3 |
| |||
Visualizzazione | ||||
Segnaposto e loro sostituzione |
| |||
Segnaposto problematici |
| |||
Elementi non importabili | Trend, ActiveX: l'importazione non è possibile perché l'implementazione differisce notevolmente. In V3, viene emessa una corrispondente avvertenza ed è necessaria una corrispondente riproduzione manuale. | |||
Linguaggi di programmazione: ST, IL, FBD | Senza restrizioni | |||
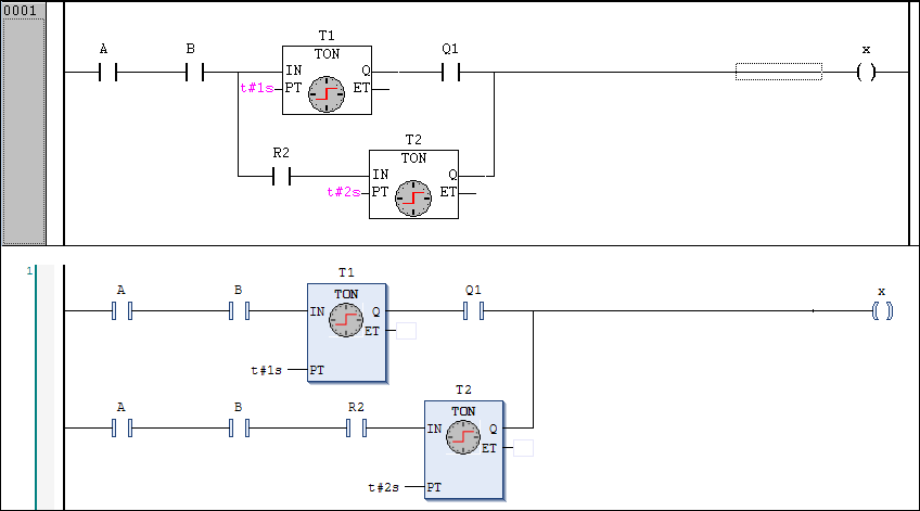
Linguaggio di programmazione: LD | CODESYS importa i blocchi funzione con rami paralleli in modo tale che la parte prima del ramo venga ripetuta per ogni ramo. Ciò corrisponde al codice generato che CoDeSys V2.3 crea per rami paralleli. ![]() | |||
Linguaggio di programmazione: SFC |
Spiegazione: In V3, le variabili implicite che CODESYS crea per le azioni viene assegnato un carattere di sottolineatura come prefisso. Risulterebbe un identificatore non valido con un doppio carattere di sottolineatura. | |||
Linguaggio di programmazione: CFC |
| |||
