Regole generali per i blocchi funzionali relativi alla sicurezza
Queste regole di programmazione corrispondono alle "Regole generali per blocchi funzione correlati alla sicurezza" del PLCopen. Ciò si applica ai blocchi funzione conformi a PLCopen.
Linee guida specifiche per i blocchi funzionali
Importante
Gli FB PLCopen possono essere utilizzati solo nei programmi e nei blocchi funzionali in cui è impostata la "Chiamata singola".
Segnale predefinito | Tutti i segnali I/O booleani orientati alla sicurezza hanno il valore di sicurezza preimpostato |
Livello del segnale | Il valore
Ciò riflette la funzionalità degli ambienti IEC 61131, come le regole per il valore predefinito e che tutte le uscite sono impostate su |
Risultati | Ogni output deve essere assegnato in ogni ciclo. |
Parametri I/O mancanti | Sono consentiti parametri mancanti. Si applicano i valori predefiniti. Questi valori predefiniti non devono in nessun caso portare a uno stato non sicuro. I valori predefiniti e i loro attributi ( |
Comportamento di avvio | All'avvio, gli output sono impostati sui valori predefiniti. Dopo la prima chiamata FB, gli output sono validi. C'è un comportamento di avvio coerente (avvio a freddo). |
Diagramma temporale | I diagrammi temporali come mostrato per i blocchi funzione sono usati solo a scopo esplicativo. Non rappresentano il comportamento temporale esatto. Il comportamento temporale esatto dipende dall'implementazione. |
Gestione degli errori e diagnosi | Tutti i blocchi funzionali orientati alla sicurezza hanno due uscite relative agli errori: Per gli ambienti orientati alla sicurezza è previsto che l'attivazione della funzione orientata alla sicurezza abbia la massima priorità e che vi sia tempo sufficiente per la diagnosi nell'attivazione successiva, sia nel programma funzionale che nell'interfaccia utente. |
Parametri di input generali
Nome | Tipo di dati | Descrizione |
|---|---|---|
|
| Variabile o costante per l'attivazione del FB Valore iniziale: Questo parametro può essere collegato alle variabili che rappresentano lo stato (attivo o non attivo) del dispositivo di sicurezza in questione. Ciò garantisce che non vengano generati dati di diagnosi irrilevanti quando il dispositivo viene disattivato.
Se non è connesso alcun dispositivo, allora una statica |
|
| Ogni nome di un input di È possibile assegnare solo variabili. |
|
| Variabile o costante Attivazione dell'avvio automatico del POU all'avvio dell'S-PLC (a caldo o a freddo).
IL Note di sicurezza per |
|
| Variabile o costante Attivazione del riavvio automatico del POU
IL Note di sicurezza per |
|
| Variabile Valore iniziale: A seconda della funzione, questo ingresso può essere utilizzato per scopi diversi.
Questa funzione è attiva solo per un interruttore di segnale da IL Note di sicurezza per Per ogni POU viene descritto il significato applicabile. |
Note di sicurezza per S_StartReset
S_StartReset
Questo avvio automatico dovrebbe essere attivato solo se è garantito che non si verifichi alcun pericolo all'avvio dell'S-PLC. Pertanto, l'uso della funzionalità "avvio automatico" dei blocchi funzione richiede l'implementazione di altre misure di sistema o di applicazione per garantire che non si verifichi alcun avvio inaspettato (o involontario).
Attenzione
Se l'input è collegato a una variabile (e non a FALSE), è necessario definire misure di convalida aggiuntive.
Note di sicurezza per S_AutoReset
Attenzione
Il riavvio automatico dovrebbe essere attivato solo se è garantito che non ci sarà alcun possibile riavvio della macchina dopo il rilascio del pulsante di arresto di emergenza. Pertanto, l'uso della funzionalità "riavvio automatico" dei blocchi funzione richiede l'implementazione di altre misure di sistema o applicazione per garantire che non si verifichi alcun riavvio inaspettato (o involontario) della macchina.
Attenzione
Se l'input è collegato a una variabile (e non a FALSE), è necessario definire misure di convalida aggiuntive.
Note di sicurezza per Reset
Attenzione
A seconda dei requisiti di sicurezza, SAFEBOOL deve essere collegato invece di BOOL.
Parametri di output generali
Nome | Tipo di dati | Descrizione |
|---|---|---|
|
|
|
|
| Ogni nome di un |
|
| Flag di errore (uguale al LED "K1/K2" di un relè di sicurezza).
Ciò è utile in modalità debug, nonché per l'ulteriore elaborazione nel programma funzionale. |
|
| Registro delle diagnosi. Tutti gli stati POU ( Ciò è utile in modalità debug, nonché per l'ulteriore elaborazione nel programma funzionale. |
Codici diagnostici
Un concetto di diagnosi trasparente e uniforme crea la base per tutti i blocchi. Ciò assicura che le informazioni diagnostiche uniformi siano disponibili agli utenti finali sotto forma di DiagCode, indipendentemente dall'implementazione dell'utente finale. Se non ci sono errori, viene visualizzato lo stato interno del blocco (macchina a stati). Eventuali errori vengono visualizzati tramite un output binario (Error) Per informazioni più dettagliate sugli errori di blocco interni o esterni, vedere DiagCodeIl blocco deve essere ripristinato mediante vari Reset input.
| Descrizione |
|---|---|
| Il POU non è attivato oppure la CPU di sicurezza è arrestata. |
| Indica che il POU attivato è in stato operativo senza errori.
|
| Indica che il POU attivato è in stato di errore.
|
| Descrizione |
|---|---|
|
Nota: |
| Descrizione |
|---|---|
| Il POU non è attivato. Questo codice rappresenta lo stato di inattività. Come esempio generale, l'impostazione I/O potrebbe essere la seguente:
|
| Il blocco funzione viene attivato senza errori o altre condizioni che impostano l'uscita di sicurezza su
|
| Un'attivazione è stata rilevata dal blocco e il blocco è ora attivato. Tuttavia, il
|
| Il POU attivato rileva una richiesta di sicurezza (esempio:
|
| L'uscita di sicurezza del POU attivo è stata disattivata da una richiesta di sicurezza. La richiesta di sicurezza è ora annullata, ma l'uscita di sicurezza rimane
|
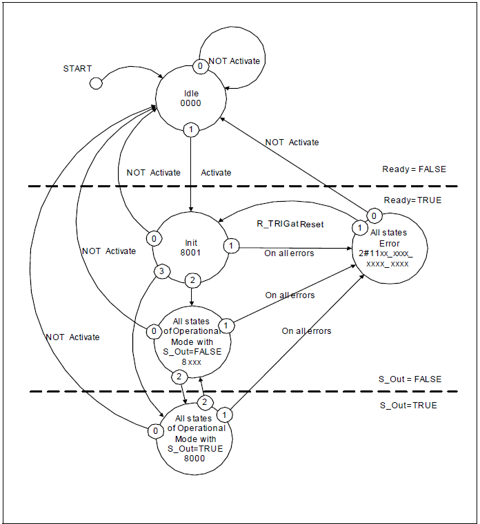
Grafico di stato generico

Fornisce una panoramica generale degli stati e delle transizioni. Alcune transizioni non sono nominate, il che significa che sono specifiche di FB e devono essere assegnate al rispettivo FB.
Il diagramma mostra tre aree:
Nell'area superiore, il blocco funzione non è attivo e si trova nello stato sicuro (le uscite sicure sono
FALSE).Nell'area centrale, il blocco funzionale è attivo e in stato sicuro (le uscite sicure sono
FALSE).Nell'area inferiore, il blocco funzione è nello stato normale (le uscite sicure sono
TRUE).
La prima linea orizzontale nel diagramma di stato mostra la transizione da un FB inattivo a un FB attivo.
La seconda linea orizzontale mostra la transizione da uno stato non sicuro a uno stato sicuro.
Le priorità delle possibili transizioni parallele sono date da numeri (priorità più alta
0).Gli stati contengono il nome dello stato e il codice diagnostico esadecimale.
Le condizioni
OR,AND, EXORsono usati come operatori logici eNOTcome negazione.Nella descrizione FB, lo stato iniziale è
Idle, con i passaggi ai singoli stati operativi tramiteInitstato.Activate=FALSEpassa da ogni stato direttamente aIdlestato (0= la priorità più alta è riservata aActivate=FALSE). Per una migliore panoramica, queste transizioni non sono mostrate in ogni diagramma di stato. Ciò è menzionato come nota a piè di pagina in ogni diagramma di stato.Durante la panoramica, l'impostazione degli output non è definita nel grafico di stato. Una tabella di verità esplicita, che include le informazioni "Stati FB da emettere (output)", fa parte di ogni specifica FB con i codici di errore e statistiche specifici di FB.
| Nome dello stato | Descrizione dello stato e impostazione dell'output |
|---|---|---|
|
|
|
| Nome dello stato | Descrizione dello stato e impostazione dell'output |
|---|---|---|
|
|
|
|
|
|
| Tutti gli stati della modalità operativa in cui |
|
| Tutti gli stati della modalità operativa in cui |
|