V2.3プロジェクトを開く
ヒント
あ CoDeSys V2.3 プロジェクトは 32 ビット バージョンの場合のみ変換できます。 CODESYS V3。これを行うには、 CODESYS V2.3 Converter パッケージはにインストールする必要があります CODESYS V3。パッケージは次の場所で入手できます。 CODESYS Store International。
64 ビット バージョンを使用している場合は、 CODESYSV3の場合、変換のために 32 ビット バージョンもインストールする必要があります。変換後、プロジェクトを次の場所で開くことができます。 CODESYS 64ビット。
要件: インストールして起動していること CODESYS V3。の CODESYS V2.3 Converter アドオンがインストールされています。
クリック 。
の中に プロジェクトを開く ダイアログ、任意をクリックします CoDeSys V2.3 ファイルシステム内のプロジェクトまたはプロジェクトアーカイブ。検索の場合は、ダイアログの右下隅にあるファイルフィルターを設定できます。
別のプロジェクトがまだ開いている場合は、 CODESYS それに応じて閉じるように指示します。その後、 CoDeSys V2.3 コンバーターが自動的に起動します。
V2.3コンバーターは、プロジェクトがエラーなしでコンパイルできることを確認します。その場合、プロジェクトは自動的に処理されます。
ノート:
プロジェクトに、コンバーターが解決できないプレースホルダー変数を持つ視覚化オブジェクトが含まれている場合、それぞれの視覚化は、視覚化参照の代わりにグループとして表示されます。
デバイス変換:開くプロジェクトでデバイス(ターゲットシステム)が参照され、デバイスに変換ルールが定義されていない場合、 デバイス変換 ダイアログが開きます。ここで、コンバーターが以前のデバイス参照を現在のデバイス参照に置き換えるかどうか、およびどのように置き換えるかを指定します。
交換のために、コンバーターは、変換されたプロジェクトのデバイスツリーの古いデバイスの代わりに新しいデバイスを追加しました。
ライブラリ変換:これまで変換ルールが定義されていないライブラリが、開かれるプロジェクトで参照されている場合、 ライブラリ参照の変換 ダイアログが開きます。ここで、コンバーターが既存のライブラリ参照を現在のライブラリ参照に置き換えるかどうか、およびどのように置き換えるかを指定します。
プロジェクト情報が欠落しているライブラリを選択した場合、 プロジェクト情報を入力する この情報を指定するためのダイアログが開きます。
コンバーターは、適合されたプロジェクトをロードします。注:最近定義されたライブラリ参照は、POUビューにあるグローバルライブラリマネージャーにあります。
再利用時の制限 CoDeSys V2.3 のプロジェクト CODESYS
コンパイル | プロジェクトは、エラーなしでコンパイル可能である必要があります CoDeSys V2.3。ノート: CODESYS 静止画はで警告を発行します V3 コンパイルするとき。これらは暗黙の変換によって引き起こされ、情報の損失につながる可能性があります(たとえば、符号の変更による)。 CODESYS V3は、switch変数に対して「case」ステートメントをチェックします。 | |||
コントローラー構成 | The コントローラの構成 の CoDeSys V2.3 プロジェクトをにインポートできません V3。デバイス構成を再作成し、コントローラー構成で使用される変数を再宣言する必要があります。 | |||
ネットワーク変数 | ネットワーク変数の場合、 CODESYS 作成します V3 GVLは、変数宣言をオブジェクト化してインポートします。ただし、ネットワークプロパティはインポートされません。これについては、ネットワーク変数交換の説明を参照してください。 | |||
ライブラリ | ライブラリで使用されるすべての変数と定数も、ライブラリで宣言する必要があります。ライブラリをでコンパイルできる必要があります CoDeSys V2.3 エラーなし。 | |||
以来の構文的および意味的制限 CoDeSys V2.3 |
| |||
視覚化 | ||||
プレースホルダーとその置換 |
| |||
問題のあるプレースホルダー |
| |||
インポートできない要素 | トレンド、ActiveX:実装が大幅に異なるため、インポートはできません。の V3、対応する警告が発行され、対応する手動での複製が必要です。 | |||
プログラミング言語: ST、IL、FBD | 制限なし | |||
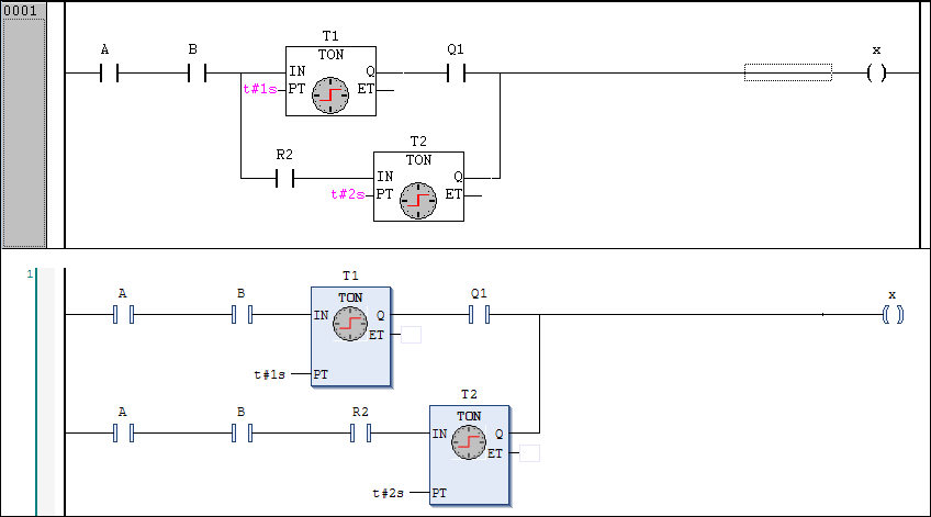
プログラミング言語: LD | CODESYS ブランチの前の部分がブランチごとに繰り返されるように、並列ブランチを持つ関数ブロックをインポートします。これは、生成されたコードに対応します。 CoDeSys V2.3 並列ブランチ用に作成します。 ![]() | |||
プログラミング言語:SFC |
説明:で V3、暗黙の変数 CODESYS アクションの作成には、プレフィックスとしてアンダースコア文字が付けられます。二重下線文字を含む無効な識別子が発生します。 | |||
プログラミング言語: CFC |
| |||
