安全関連機能ブロックの一般規則
これらのプログラミング ルールは、PLCopen の「安全関連機能ブロックの一般ルール」に対応しています。これは、PLCopen 準拠の機能ブロックに適用されます。
機能ブロックに特有のガイドライン
重要
PLCopen FB は、「単一呼び出し」が設定されているプログラムおよびファンクション ブロックでのみ使用できます。
デフォルト信号 | すべての安全指向のブールI/O信号には、安全値があらかじめ設定されている。 |
信号レベル | 価値
これは、デフォルト値のルールやすべての出力が次のように設定されていることなど、IEC 61131環境の機能を反映しています。 |
出力 | 各サイクルですべての出力を割り当てる必要があります。 |
I/Oパラメータが見つかりません | パラメータの欠落は許容されます。デフォルト値が適用されます。これらのデフォルト値は、いかなる状況でも安全でない状態につながることはありません。デフォルト値とその属性( |
起動時の動作 | 開始時に、出力はデフォルト値に設定されます。最初の FB 呼び出し後、出力は有効になります。一貫した起動動作 (コールド スタート) があります。 |
タイミング図 | 機能ブロックに表示されているタイミング図は、説明のみを目的としています。正確な時間動作を表すものではありません。正確な時間動作は実装によって異なります。 |
エラー処理と診断 | すべての安全指向機能ブロックには、エラー関連の出力が 2 つあります。 安全重視の環境に対する規定では、安全重視の機能の有効化が最優先され、機能プログラムまたはユーザー インターフェイスのいずれかで、その後の有効化の診断に十分な時間があります。 |
一般的な入力パラメータ
名前 | データタイプ | 説明 |
|---|---|---|
|
| FBの有効化のための変数または定数 初期値: このパラメータは、関連する安全装置の状態(アクティブまたは非アクティブ)を表す変数にリンクできます。これにより、装置が非アクティブ化されたときに無関係な診断データが生成されないことが保証されます。
デバイスが接続されていない場合は、静的 |
|
| 入力のすべての名前 割り当てることができるのは変数のみです。 |
|
| 変数または定数 S-PLC が起動したとき (ウォームまたはコールド) に POU を自動的に起動するようにします。
の 安全上の注意事項 |
|
| 変数または定数 POUの自動再起動の有効化
の 安全上の注意事項 |
|
| 変数 初期値: 機能に応じて、この入力はさまざまな目的で使用できます。
この機能は、信号スイッチから の 安全上の注意事項 各POUごとに該当する意味を記載します。 |
安全上の注意事項 S_StartReset
S_StartReset
この自動起動は、S-PLC の起動時に危険が発生しないことが保証されている場合にのみアクティブにする必要があります。したがって、機能ブロックの「自動起動」機能を使用する場合は、予期しない (または意図しない) 起動が発生しないようにするための他のシステムまたはアプリケーション対策を実装する必要があります。
注意
入力が変数にリンクされている場合(そして FALSE)の場合は、追加の検証基準を定義する必要があります。
安全上の注意事項 S_AutoReset
注意
自動再起動は、緊急停止ボタンを放した後に機械が再起動する可能性がないことが保証されている場合にのみアクティブにする必要があります。したがって、機能ブロックの「自動再起動」機能を使用する場合は、機械の予期しない(または意図しない)再起動が発生しないようにするための他のシステムまたはアプリケーション対策を実装する必要があります。
注意
入力が変数にリンクされている場合(そして FALSE)の場合は、追加の検証基準を定義する必要があります。
安全上の注意事項 Reset
注意
安全要件に応じて、 SAFEBOOL 代わりに接続する必要があります BOOL。
一般的な出力パラメータ
名前 | データタイプ | 説明 |
|---|---|---|
|
|
|
|
| すべての名前 |
|
| エラーフラグ(安全リレーの「K1/K2」LEDと同じ)。
これはデバッグ モードだけでなく、機能プログラムでのさらなる処理にも役立ちます。 |
|
| 診断レジストリ。 すべてのPOU州( これはデバッグ モードだけでなく、機能プログラムでのさらなる処理にも役立ちます。 |
診断コード
透明で統一された診断コンセプトがすべてのブロックの基礎となります。これにより、統一された診断情報がエンドユーザーに提供されます。 DiagCodeエンドユーザーの実装に関係なく、エラーがなければブロックの内部状態(ステートマシン)が表示されます。エラーがあればバイナリ出力(Error)内部または外部ブロックエラーの詳細については、 DiagCodeブロックはさまざまな方法でリセットする必要があります Reset 入力。
| 説明 |
|---|---|
| POU がアクティブ化されていないか、安全 CPU が停止しています。 |
| アクティブ化された POU がエラーなしで動作状態にあることを示します。
|
| アクティブ化された POU がエラー状態であることを示します。
|
| 説明 |
|---|---|
|
注記: |
| 説明 |
|---|---|
| POU はアクティブ化されていません。このコードはアイドル状態を表します。一般的な例として、I/O 設定は次のようになります。
|
| 機能ブロックはエラーや安全出力を設定するその他の条件なしにアクティブ化されます。
|
| ブロックによってアクティベーションが検出され、ブロックがアクティブになりました。ただし、
|
| アクティブ化されたPOUは安全要求を検出します(例:
|
| アクティブPOUの安全出力は安全要求によって非アクティブ化されました。安全要求はキャンセルされましたが、安全出力はそのままです。
|
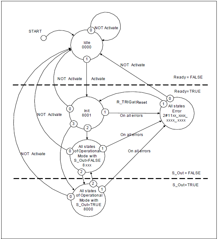
一般的な状態チャート

状態と遷移の概要を示します。一部の遷移には名前が付けられていません。これは、それらの遷移が FB 固有であり、それぞれの FB に割り当てる必要があることを意味します。
図には 3 つの領域が示されています。
上部のエリアでは、機能ブロックはアクティブではなく、安全な状態です(安全出力は
FALSE)。中央のエリアでは、機能ブロックはアクティブで安全な状態です(安全出力は
FALSE)。下部のエリアでは、機能ブロックは通常の状態(安全出力は
TRUE)。
ステータス図の最初の水平線は、非アクティブな FB からアクティブな FB への移行を示しています。
2 番目の水平線は、安全でない状態から安全な状態への移行を示します。
可能な並列遷移の優先順位は数字で示されます(最高優先順位
0)。状態には、状態名と 16 進数の診断コードが含まれます。
条件
OR、AND、 そしてXOR論理演算子として使用され、NOT否定として。FBの説明では、開始状態は
Idle、個々の動作状態への遷移は、Init州。Activate=FALSE各状態から直接Idle州 (0= 最高の優先度はActivate=FALSE)。概要をわかりやすくするために、これらの遷移は各ステータス図には表示されません。これは各ステータス図の脚注として記載されています。概要では、出力の設定は状態チャートで定義されていません。「FB の出力状態 (出力)」の情報を含む明示的な真理値表は、FB 固有のエラー コードと統計コードを含む各 FB 仕様の一部です。
| ステータス名 | ステータスの説明と出力設定 |
|---|---|---|
|
|
|
| ステータス名 | ステータスの説明と出力設定 |
|---|---|---|
|
|
|
|
|
|
| 動作モードのすべての状態 |
|
| 動作モードのすべての状態 |
|