打开 V2.3 项目
提示
A CoDeSys V2.3 项目只能使用 32 位版本进行转换 CODESYS V3。为此,需要将 CODESYS V2.3 Converter 软件包必须安装在 CODESYS V3。该软件包可在 CODESYS Store International。
如果您使用的是 64 位版本 CODESYSV3,那么您还需要安装32位版本进行转换。转换完成后,您可以在以下位置打开项目 CODESYS 64 位。
要求:您已安装并启动 CODESYS V3。这 CODESYS V2.3 Converter 附加组件已安装。
点击 .
在里面 打开项目 对话框,单击任意 CoDeSys V2.3 文件系统中的项目或项目存档。对于搜索,您可以在对话框的右下角设置文件过滤器。
如果另一个项目仍然打开, CODESYS 指示您相应地关闭它。在那之后 CoDeSys V2.3 转换器自动启动。
V2.3 转换器检查项目是否可以无错误地编译。如果是这样,那么它会自动处理项目。
笔记:
如果项目包含具有转换器无法解析的占位符变量的可视化对象,则相应的可视化将显示为一个组来代替可视化引用。
设备转换:当在要打开的项目中引用了一个设备(目标系统)并且没有为该设备定义转换规则时,则 设备转换 对话框打开。在此处指定转换器是否以及如何将先前的设备引用替换为当前设备引用。
为了替换,转换器在转换项目的设备树中添加了新设备来代替旧设备。
库转换:如果在要打开的项目中引用了一个尚未定义转换规则的库,则 库参考转换 对话框打开。在此处指定转换器是否以及如何将现有库引用替换为当前库引用。
如果您选择缺少项目信息的库,则 输入项目信息 对话框打开以指定此信息。
转换器加载适配的项目。注意:最近定义的库引用可以在位于 POUs 视图的全局库管理器中找到。
重复使用时的限制 CoDeSys V2.3 项目在 CODESYS
汇编 | 该项目必须是可编译的,没有错误 CoDeSys V2.3.笔记: CODESYS Stills 发出警告 V3 编译时。这些是由隐式转换引起的,这可能导致信息丢失(例如通过符号更改)。 CODESYS V3 根据 switch 变量检查“case”语句: | |||
控制器配置 | 这 控制器配置 一个 CoDeSys V2.3 项目无法导入 V3.您必须重新创建设备配置并重新声明控制器配置中使用的变量。 | |||
网络变量 | 对于网络变量, CODESYS 创建 V3 GVL 对象并导入变量声明。但是,不会导入网络属性。请参阅网络变量交换的描述。 | |||
图书馆 | 库中使用的所有变量和常量也必须在库中声明。必须可以在 CoDeSys V2.3 没有错误。 | |||
句法和语义限制,因为 CoDeSys V2.3 |
| |||
可视化 | ||||
占位符及其替换 |
| |||
有问题的占位符 |
| |||
不可导入元素 | 趋势,ActiveX:导入是不可能的,因为实现有很大不同。在 V3,发出相应的警告,需要进行相应的人工复制。 | |||
编程语言:ST、IL、FBD | 无限制 | |||
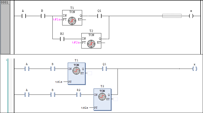
编程语言:LD | CODESYS 以这样的方式导入具有并行分支的功能块,即每个分支都重复分支之前的部分。这对应于生成的代码 CoDeSys V2.3 为并行分支创建。 ![]() | |||
编程语言:SFC |
解释: 在 V3, 隐含变量 CODESYS 为动作创建的下划线字符作为前缀。将产生带有双下划线字符的无效标识符。 | |||
编程语言:CFC |
| |||
