SF_TwoHandControlTypeIII
提示
此处描述的功能块版本与最新版本的功能块相对应 功能块版本列表。
适用的安全标准
SF_TwoHandControlTypeIII 是经过认证的 PLCopen 功能块。有关应用标准的详细信息,请参阅“PLCopen – 技术委员会 5 – 安全软件”。
重要
用户必须满足标准中列出的要求。
接口说明
此功能块支持符合欧洲标准的应用程序中的“双手控制类型 3”功能。
姓名 | 数据类型 | 初始值 | 说明、参数值 |
|---|---|---|---|
|
|
| |
|
|
| 多变的 按钮 1 的输入(针对类别 3 或 4:两个反效触点)
|
|
|
| 多变的 按钮 2 的输入(针对类别 3 或 4:两个反效触点)
|
提示
不需要重置输入或错误输出,因为无法在任一开关上执行测试。

功能描述
本FB支持欧洲标准的“双手控制类型3”功能。 S_Button1 和 S_Button2 设置为 TRUE 之内 500 ms 并且按照正确的顺序,那么 S_TwoHandOut 输出也设置为 TRUEFB 还会在按下按钮之前检查两个按钮是否释放。 S_TwoHandOut 输出设置为 TRUE 再次。
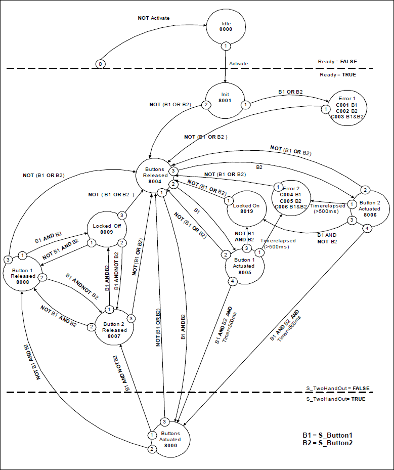
状态图

提示
注意:从任何状态到 Idle 国家发起 Activate = FALSE,未显示。在每种情况下,这些转换都具有最高优先级。
典型时序图

错误检测
激活 FB 后,任何设置为 TRUE 被识别为无效输入信号,从而导致错误。当两个输入信号的差异大于 500 ms。
错误行为
如果发生错误事件, S_TwoHandOut 输出设置为 FALSE 并保持此安全状态。当两个按钮均被释放时(设置为 FALSE)。
FB 特定的错误和状态代码
提示
注意:从任何状态到 Idle 国家发起 Activate = FALSE,未显示。在每种情况下,这些转换都具有最高优先级。
| 雕像名称 | 状态描述及输出设置 |
|---|---|---|
|
|
|
|
|
|
|
| 信号
|
|
|
|
|
|
|
|
|
|
| 雕像名称 | 状态描述及输出设置 |
|---|---|---|
|
| 功能块未激活(基本状态)。
|
|
| 两个按钮均正确激活。安全导向输出已激活。
|
|
| 方块处于活动状态,但处于基本状态
|
|
| 没有按下任何按钮
|
|
| 仅按下按钮 a。启动监控计时器。
|
|
| 仅按下按钮 2。启动监控计时器。
|
|
| 安全输出被激活并再次停用。
在这种状态下,
|
|
| 安全输出被激活并再次停用。
在这种状态下,
|
|
| 安全输出被激活并再次停用。
在这种状态下,
|
|
| 按钮操作不正确。请等待两个按钮均松开。
|