SF_GuardMonitoring
ヒント
ここで説明する機能ブロックのバージョンは、 機能ブロックのバージョンリスト。
適用される安全基準
SF_GuardMonitoring 認定された PLCopen 機能ブロックです。適用される標準の詳細については、「PLCopen – 技術委員会 5 – 安全ソフトウェア」を参照してください。
重要
標準に記載されている要件はユーザーが満たす必要があります。
インターフェースの説明
この FB は、2 段階インターロックを備えた関連する安全ガードを監視します。これは、アプリケーションで「インターロックなしのガード」機能 (ガード ドアの監視) をサポートするために使用されます。安全ガードの 2 つのスイッチには、2 つの独立した入力パラメータがあります。これらの 2 つの独立した入力パラメータは、時間差 (MonitoringTime) と連動してガードを閉じます。
名前 | データタイプ | 初期値 | 説明、パラメータ値 |
|---|---|---|---|
|
|
| |
|
|
| 変数。 ガードスイッチ1入力。
|
|
|
| 変数。 ガードスイッチ2入力。
|
|
|
| 絶え間ない。 監視対象の同期時間を設定します の |
|
|
| |
|
|
| |
|
|
|
不一致時間
拡張レベルの開発者向け: DiscrepancyTime 入力は定数値に設定する必要があります。つまり、呼び出し時に値を変更してはいけません。
名前 | データタイプ | 初期値 | 説明、パラメータ値 |
|---|---|---|---|
|
|
| |
|
|
| ガードのステータス表示用の出力。
|
|
|
| |
|
|
|

機能説明: SF_GuardMonitoring
この機能ブロックには、安全ガードの位置を2つのスイッチでマッピングする2つの入力が必要です。不一致時間入力と Reset 入力。安全ガードにスイッチが1つしかない場合は、 S_GuardSwitch1 そして S_GuardSwitch2 入力はブリッジすることができます。ウォッチドッグタイムは、安全ガードが閉じるために2つのスイッチが閉じられなければならない最大時間です。 Reset、 S_StartReset そして S_AutoReset 入力は、安全ガードが開いた後に機能ブロックをリセットする方法を定義します。
安全ガードが開くと、2つの入力 S_GuardSwitch1 そして S_GuardSwitch2 切り替えるべき FALSE。 S_GuardMonitoring 出力スイッチ FALSE 2つの入力のうちの1つが S_GuardSwitch1 または S_GuardSwitch2 に設定されています FALSE安全ガードを閉じるには、両方の入力 S_GuardSwitch1 そして S_GuardSwitch2 切り替えなければならない TRUE。
SF_GuardMonitoring スイッチングプロセスの対称性を監視します。 S_GuardMonitoring 出力は残る FALSE 連絡先の 1 つだけがオープン/クローズ プロセスを完了した場合。
の行動は S_GuardMonitoring 出力は両方のスイッチング入力の時間差に依存します。不一致時間は、2つの入力の値が変化するとすぐに監視されます。 S_GuardSwitch1/S_GuardSwitch2 不一致時間が経過しても両方の入力がまだ異なる場合は、 S_GuardMonitoring 出力は残る FALSE2番目のそれぞれの S_GuardSwitch1/S_GuardSwitch2 入力スイッチ TRUE 不一致時間内に、 S_GuardMonitoring 出力は TRUE、その後の確認が行われます。
注意
の S_StartReset そして S_AutoReset 入力は、S-PLC の起動時に危険な状況が発生しないことが保証されている場合にのみアクティブ化されるものとします。
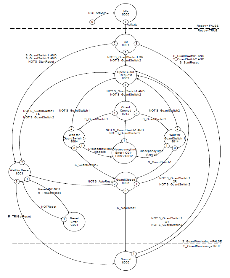
ステータス図

ヒント
注: 任意の状態から Idle 州、によって開始された Activate = FALSEは表示されません。いずれの場合も、これらの遷移が最も優先されます。
典型的なタイミング図


エラー検出
外部信号: SAFEBOOL 入力は独自のエラー検出を提供します。機械的なセットアップは、EN 954 規格に従って、オープン スイッチとクローズ スイッチのセットアップを組み合わせます。EN 954 規格に従って、両方の機械式スイッチ反応間の時間遅延の不一致時間監視を行います。
最初のものと2番目のものの間の時間遅延が0の場合、エラーが検出されます。 S_GuardSwitch1/S_GuardSwitch2 入力が DiscrepancyTime 入力。エラー出力は TRUE。
POUは静的 TRUE 信号機 Reset 入力。
エラーとリセットの動作
S_GuardMonitoring出力は次のように設定されます FALSE2つの入力 S_GuardSwitch1 そして S_GuardSwitch2 ブリッジされている場合、エラーは検出されません。リセット状態を終了するには、 Reset 入力は次のように設定する必要があります FALSE不一致時間エラーから抜け出すには、両方の入力 S_GuardSwitch1 そして S_GuardSwitch2 設定する必要があります FALSE。
FB固有のエラーおよびステータスコード
| 像名 | ステータスの説明と出力設定 |
|---|---|---|
|
| 状態で静的リセットが検出されました
|
|
| 状態の不一致時間が経過しました
|
|
| 状態の不一致時間が経過しました
|
| 像名 | ステータスの説明と出力設定 |
|---|---|---|
|
| 機能ブロックはアクティブではありません(基本状態)。
|
|
| 安全ガードが閉じられ、安全状態が確認されました。
|
|
| ブロックが有効になりました。
|
|
| 完全な切り替えシーケンスが必要です。
|
|
| リセットするには、立ち上がりトリガー エッジを待ちます。
|
|
| ガードは完全に開いています。
|
|
|
|
|
|
|
|
| ガードは閉まっています。
|